Amplifier SHFA4 questions (Problems Sovled)

Q&A about all types of jukeboxes: Wurlitzer, Seeburg, Rock-Ola, AMI, and more.



Topic author
SteveFury
Regular Member
Posts: 99
Joined: Wed Aug 21, 2013 7:21 am
Location: Atlanta,Ga,USA

Amplifier SHFA4 questions (Problems Sovled)

by SteveFury » Fri Mar 07, 2014 12:11 pm

I have a Seeburg AY160 which had a lot of problems, it's been a rebuild project since July and fixing this amp will finally finish it.

Sometime last fall I had replaced all the electrolytic caps, including the ones someone else install in a "botched" repair. I did not replace any resistors because they all measured within tolerance. The amp sounded fairly well before the rebuild, except the bass and treble switches did nothing and it produced a very loud pop when the trip solenoid fired. Rebuilding the amp fixed both the issues. I had replaced both 6EU7 tubes for testing weak on my mutual conductance testers, the other tubes on the amp tested good. The amp sounds a lot better except for a couple issues.

1. There's a slight AC hum.
2. The amplifier produces its own noise. Best I can describe is a sort of scratchy and continuous white noise... Similar to the sound you get while listening to an AM radio during a lightning storm. As it goes, you make the selection and the mechanism scans. It loads the record, places the needle down and the white noise burst through and quickly fades as the music begins to play. The noise is at least as loud as the music.

I can unplug the mute connector from the amp and select a song. The noise starts as the amp's power supply comes on and remains noisy until a song begins to play, then almost disappears within 3-4 seconds. Removing the 6EU7 AVC tube does not remove the noise. I have also removed the AVC tube, and the mute plug and the audio input plug and the noise remains. The volume control effects both noise and audio signal.

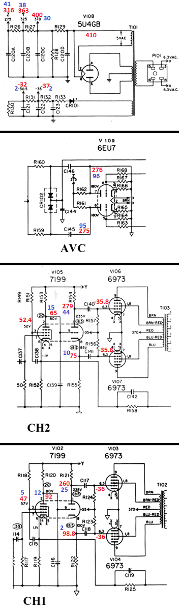
I have removed both the controller and amp chassis from the jukebox and have them joined on my bench for testing. I have done some voltage readings, mainly where they are posted on the schematic. Some measurements are very close to the ones posted on the schematic while some are way off, such as the plate voltages on the AVC tube.

I was wondering if anyone have had this strange noise problem before, if it may be something common (or not). These are the voltages in question. Red figures are my measured value and Blue figures are the difference posted on the schematic. It is measured on the bench... Both the mute and audio input plugs are not inserted.
The noise has not occurred while it is on my bench.

Untitled-2.png
(226.76 KiB) Not downloaded yet
Last edited by SteveFury on Sun Mar 09, 2014 7:55 am, edited 1 time in total.


Rob-NYC
Senior Member
Posts: 1844
Joined: Sun Sep 25, 2011 3:05 am
Location: Manhattan, NYC USA

Re: Amplifier SHFA4 questions

by Rob-NYC » Fri Mar 07, 2014 3:33 pm

Steve, I've had only limited dealings with those later tube amps but from the schematic I can see a few possibilities

Beginning with the HFMA-2 the squelch voltage is applied from the 25vac source in the mech via a resistor. With no mute plug there is no squelch and no derived AGC voltage. This leads me to consider that the diodes in that section may be the causes.

A few other considerations:

-Noisy junctions in the preamp transistors. Since they are not easily removable on these amps, you can try muting their output by grounding the grid of the 6EU7 (V101)

-Is noise present on both channels and reasonably equal in both?

-High measured voltages in these circuits are due to: Weak tubes or cathode resistors that have risen in value. Higher then normal line voltage. Looking at how the deviation increases as you get further away from the primary filter it is clear that current being drawn is declining. I don't consider this related to the noise problem.

Rob/NYC
"If we believe absurdities, we shall commit atrocities" -- Voltaire


Topic author
SteveFury
Regular Member
Posts: 99
Joined: Wed Aug 21, 2013 7:21 am
Location: Atlanta,Ga,USA

Re: Amplifier SHFA4 questions

by SteveFury » Fri Mar 07, 2014 7:43 pm

Thank you for the reply Rob.

The noise is coming out of both sides. I can rotate the balance pot to each extreme and definitely both channels make the crackling white noise.
That led me to believe it may be a power supply issue, and my biggest concern operating the jukebox was the low level hum, knowing the power supply has fresh caps. I was wondering if it were being overloaded somehow leading to the hum but we can see by voltages that is not the case, which lessens my worry.

I haven't used my scope in a few months and it isn't triggering for some reason... Just when I wanted to use it... figures.
The amp crackles through the speakers as it is powering up. It still has the original carbon power supply resistors so I'm going to the electronics store today to get new ones.

I did a quick look at the mechanism mute switches, and far as I can tell it just simply grounds the amp's audio signal when muted.


Ron Rich
Forum Moderator
Posts: 8193
Joined: Sun May 06, 2007 11:31 pm
Location: Millbrae (San Francisco area)CA, USA

Re: Amplifier SHFA4 questions

by Ron Rich » Fri Mar 07, 2014 9:05 pm

Hi Steve,
Couple of "thoughts"---
"Hum", "sounds like" a PS problem to me also--"bad", new cap ? Poor ground ? "ground loop" ?
Are you using 6973's or "subs" ? If subs, are pins 1-8 jumpered ?
For some reason, I have a note on my schematic that I wrote, instructing me to "add" a 100 ohm, 1/2 watt resistor, in series with the wires going to pin 1/8 on each 6973's. I THINK, but can't remember for sure, that this was a "hum reduction" procedure ?
"White noise"--almost always the "flower based" transistors--common failure--can be replaced with almost any GP, silly based unit--
Ron Rich


Rob-NYC
Senior Member
Posts: 1844
Joined: Sun Sep 25, 2011 3:05 am
Location: Manhattan, NYC USA

Re: Amplifier SHFA4 questions

by Rob-NYC » Sat Mar 08, 2014 3:26 am

Ron, pins 1&8 are G2. Those resistors are used as a fuse to limit/open current if the G2 shorts to the adjacent grids which are at much lower potential. This -can- save the output tran.

This is something I recommend to anyone using beam-power output tubes.

Rob
"If we believe absurdities, we shall commit atrocities" -- Voltaire


Rob-NYC
Senior Member
Posts: 1844
Joined: Sun Sep 25, 2011 3:05 am
Location: Manhattan, NYC USA

Re: Amplifier SHFA4 questions

by Rob-NYC » Sat Mar 08, 2014 3:42 am

Steve, is the hum 60Hz or 120Hz?

120 Hz will be power supply B+ for the tube circuits.

60Hz can be"

-Heater to cathode leakage in a tube.
-Defective shield in high gain portions of the circuit.
In this case it can also be defective filtering in the bias and transistor preamp supply. If the hum is coming from the pre it will of course be affected by the volume control.

BTW: Are the feedback R & C correct and in-circuit? IF not the gain will be approx 20db higher and this will emphasize noise.

Rob
"If we believe absurdities, we shall commit atrocities" -- Voltaire


Topic author
SteveFury
Regular Member
Posts: 99
Joined: Wed Aug 21, 2013 7:21 am
Location: Atlanta,Ga,USA

Re: Amplifier SHFA4 questions

by SteveFury » Sat Mar 08, 2014 4:26 am

This is all valuable information, thanks for sharing it. Those grid resistors sound like a good thing to add.

Rob:
The hum is 60hz. It is very faint, but there none the less. The hum is not effected by the volume control position, just the scratchy white noise. I have picked up the power supply replacement resistors and a few caps this afternoon. Hopefully get them in tonight/tomorrow morning.

The feedback R&C are in place. I had checked the resistors in my 1st rebuild and found them within tolerance, and the cap is ceramic which I assume is good.

Ron: The tubes are not substitutes and they check strong in my mutual conductance testers for emission and without shorts. Testers aen't perfect but they don't detect any faults in these tubes.

Other than a slight hum and a bursting white-scratchy noise during the record lead-in, the amp is otherwise performing very well. The strength and sound clarity exceeds any valve type amp I've ever had even at high volume levels. Although I admit that I don't drive it very hard very often.


Topic author
SteveFury
Regular Member
Posts: 99
Joined: Wed Aug 21, 2013 7:21 am
Location: Atlanta,Ga,USA

Re: Amplifier SHFA4 questions

by SteveFury » Sat Mar 08, 2014 11:45 pm

Ok, I have resolved the scratchy white noise issue. It was a new but bad coupling capacitor just after the plate output of the 6EU7.

I had taken some things for granted. Some of my tests were while it was still in the jukebox... namely if the noise is coming from both sides or just one. It's a bit hard to tell while in the jukebox because the speakers are so close together. I had assumed the balance control functioned like a regular stereo but that's not the case. With the balance hard over, it does not mute one side as others do. However on my bench, with a speaker at each end it was obvious only 1 channel had the noise.

I had to find a different way to trace this noise since my scope went kaput. I used a crystal earphone through a blocking capacitor. I first tested the output of the transistor pre-amp. Crystal clean. Then I found the noise at the output of the 6EU7. I disconnected the "new" coupling capacitor and temporarily replaced it with an off-value spare salvaged one found laying in a box somewhere and Walla... No more noise. I'll pick up another new cap of proper value next week.

I had also replaced all the "new" capacitors in the ~30volt power supply with another set of new ones (They are cheap). The 60hz hum reduced a bit.

The hum is not loud by any means... but you can hear it if the room is very quiet. The fact this amp is not 100% perfect bugs me so I'd like to solve this filtration problem if possible. Far as I recall, the amp made no hum until after I had replaced the HV filter caps last fall.
These are the values, you can see the wiring arrangement in my previous post:

Reference - Original value - Replacement value
C120A- 20/400 - 20/450
C120B- 20/400 - 20/450
C120C- 40/400 - 47/450
c120D- 40/450 - 47/450

Are these what you guys suggest for replacement or could I change values for better ripple filtration? Some of the images I've seen of this amp on the internet have steel RF shields slid over the 7199 pre-driver amp. My amp doesn't have them. Are they necessary?
Thanks again for all the great help!


Ron Rich
Forum Moderator
Posts: 8193
Joined: Sun May 06, 2007 11:31 pm
Location: Millbrae (San Francisco area)CA, USA

Re: Amplifier SHFA4 questions

by Ron Rich » Sun Mar 09, 2014 12:38 am

Hi Steve,
Values are what I use ?
I have never seen a 7199 "covered" ? I have heard of, and seen, some foreign made 7199's that don't sound good --
--and-oh, BTW--that, like all "jukeboxes", was NOT designed to be in a "quiet room" !! :roll:
Ron Rich


Topic author
SteveFury
Regular Member
Posts: 99
Joined: Wed Aug 21, 2013 7:21 am
Location: Atlanta,Ga,USA

Re: Amplifier SHFA4 questions (Problems Sovled)

by SteveFury » Sun Mar 09, 2014 7:57 am

I want to thank both of you Ron and Rob for all your help and information. The amp sounds amazing. Problem solved.


Ron Rich
Forum Moderator
Posts: 8193
Joined: Sun May 06, 2007 11:31 pm
Location: Millbrae (San Francisco area)CA, USA

Re: Amplifier SHFA4 questions (Problems Sovled)

by Ron Rich » Sun Mar 09, 2014 5:46 pm

Steve,
You're welcome !
What about the "hummmmmmmmmmmm" ? Izit gone, and if so, why ??
Ron Rich

Who is online

Users browsing this forum: Yahoo [Bot] and 4 guests

It is currently Thu Oct 06, 2016 8:53 am