by physch » Thu Oct 14, 2010 10:31 pm
by MattTech » Fri Oct 15, 2010 5:26 am
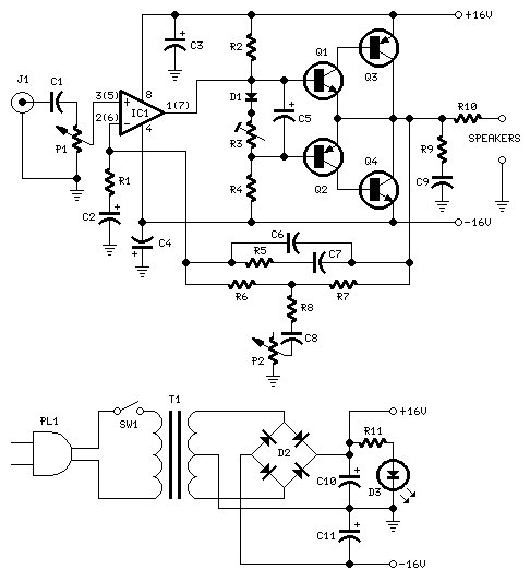
El Ramos wrote:Installed a pre-amp, and the turntable's volume and timbre now matches the other sources.The next, and hopefully final, restoration step is to replace the caps in the amplifier.
The originals are 1000uF & 500uF @ 50V. I have 1000uF caps, but 500uF-rated caps are proving hard to come by. Would 470uF caps be suitable replacements?
Do I need to replace the crossover caps as well? They're 25uF @ 25VDC, and seem to be non-polarized (both ends are marked with + signs.)
Finally, I'm having trouble finding a 45 adapter that works well. The LRS-6 won't drop records that are too thick, or have too little space between them when stacked. The LRS-20 tends to drop two at a time, and even dropped a record on the stylus while it was playing another one.
Thanks for any help...
by troydog » Fri Oct 15, 2010 5:50 am
by 45 Nut » Wed Oct 20, 2010 6:08 pm
by Record-changer » Thu Oct 21, 2010 4:21 am
by El Ramos » Sat Dec 18, 2010 9:21 am
by Ron Rich » Sat Dec 18, 2010 11:27 pm
by Record-changer » Thu Jan 06, 2011 5:52 am
by El Ramos » Fri Jan 07, 2011 2:17 am

by Thom » Fri Jan 07, 2011 4:51 am
by El Ramos » Thu Jun 30, 2011 3:19 am
by El Ramos » Fri Dec 30, 2011 1:42 am
by MattTech » Fri Dec 30, 2011 9:21 am
by Record-changer » Fri Jan 06, 2012 6:15 am
by Ron Rich » Fri Jan 06, 2012 6:18 am
Users browsing this forum: No registered users and 2 guests